University Letter

UND's faculty and staff newsletter

Posts Categorized
Honors

Mark Hoffman

Mark Hoffmann named Fellow of American Association for the Advancement of Science

Categories: Honors

Mark Hoffman

Mark Hoffmann, associate dean for research at UND’s College of Arts & Sciences and Chester Fritz Distinguished Professor of Chemistry, has been named a Fellow of the American Association for the Advancement of Science (AAAS) for distinguished contributions to chemistry. Hoffmann is an internationally recognized expert in quantum chemistry, a powerful tool that’s used to […]

David Krause

Dave Krause obtains highly regarded certification

Categories: Honors

David Krause

David Krause, procurement & business analyst in procurement & payment services, has obtained his certification as a Certified Professional Public Buyer offered by The Universal Public Procurement Certification Council. This highly regarded certification, recognized worldwide, requires education, training and employment experience, as well as eligibility requirements that are validated via an application process. Knowledge, skills and […]

Matrix of COVID-19's Impact on Students

Isaac Karikari and Grace Karikari publish article on how college students experience the COVID-19 pandemic

Categories: Honors

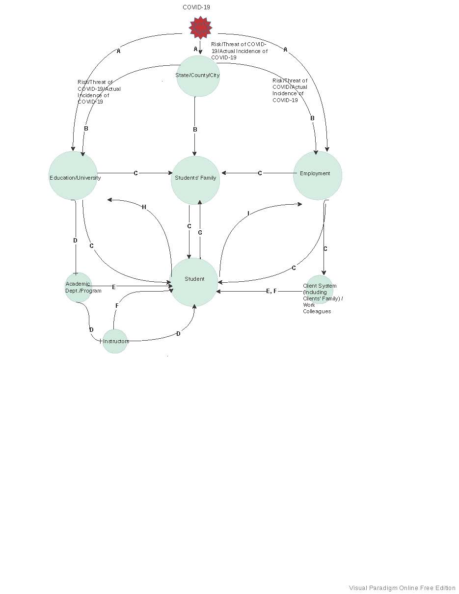
Matrix of COVID-19's Impact on Students

Isaac Karikari, assistant professor of social work and MSW program director, along with Grace Karikari, teaching assistant professor of public heath, and Eric Kyere from Indiana University, have published “Differential impact, differential adjustments: diverse experiences of the COVID‑19 pandemic by college students in an Upper‑Midwestern University, USA,” in SN Social Sciences, a research journal. “As […]

Biomedical researchers receive multiple grants from National Institutes of Health

Categories: Honors

A team of UND School of Medicine & Health Sciences (SMHS) biomedical researchers affiliated with North Dakota’s IDeA Networks of Biomedical Research Excellence (INBRE) has received a collaboration award from the National Institute of General Medical Sciences (NIGMS) at the National Institutes of Health (NIH). Emily Biggane, Ph.D., research faculty at United Tribes Technical College […]

Nicole Redvers

Nicole Redvers named Sustainability Award finalist

Categories: Honors

Nicole Redvers

The Association for the Advancement of Sustainability in Higher Education (AASHE) has named Nicole Redvers, assistant professor in the School of Medicine & Health Sciences Department of Family & Community Medicine and Indians Into Medicine program, a finalist for the 2021 AASHE Sustainability Award in the campus sustainability research category, recognizing outstanding scholarship in higher […]

UND Medical Laboratory Science students receive scholarships for 2021-22

Categories: Honors

The Department of Medical Laboratory Science (MLS) at the UND School of Medicine & Health Sciences has awarded scholarships to several medical laboratory science students for the upcoming academic year. Funds for the scholarships are given from various private sources, endowments, and scholarship funds. Scholarship winners for the 2021-2022 academic year include: Marcia and Gary […]

Devendranath “Dev” Mannuru

Mannuru voted inaugural clinical preceptor for SMHS Preceptor Recognition Student Scholarship Program

Categories: Honors

Devendranath “Dev” Mannuru

Dr. Devendranath “Dev” Mannuru, internal medicine clerkship director and associate program director for the UND School of Medicine & Health Sciences (SMHS) internal medicine residency, has been named the inaugural clinical preceptor for the SMHS Preceptor Recognition Student Scholarship Program. The new Preceptor Recognition Student Scholarship Program is funded by a $100,000 endowment at the […]

Surojit Gupta

Surojit Gupta’s artwork on exhibition at Grand Forks Public Library

Categories: Honors

Surojit Gupta

Paintings and other artwork by Surojit Gupta, associate professor of mechanical engineering, are on exhibit at the Grand Forks Public Library. In addition to his work at UND, Gupta is a self-taught painter and jewelry artisan. He paints humanistic works using an oil-on-canvas medium. In this collection, he showcases different art forms through a broad […]

Roller named associate dean of SMHS Southwest Campus in Bismarck

Categories: Honors

Dr. Luke Roller, clinical professor of radiology with the UND School of Medicine & Health Sciences, has been named associate dean for the School’s Southwest Campus in Bismarck. In taking the new position, Roller is vacating his position as chair of the SMHS Department of Radiology and taking that of the recently-retired Dr. A. Michael […]

Steven Morrison

Steven Morrison receives award from National Association of Criminal Defense Lawyers

Categories: Honors

Steven Morrison

Steven R. Morrison, Professor of Law, was recently awarded the President’s Commendation from the National Association of Criminal Defense Lawyers for his years of service on the Board of Directors. He previously received the award in July 2015 for his distinguished service and contributions to the mission of NACDL. In addition to teaching law, Professor […]

Daba Gedafa

Daba Gedafa named American Society of Civil Engineers Fellow

Categories: Honors

Daba Gedafa

Daba Gedafa, chair and associate professor of civil engineering, has been named an American Society of Civil Engineers Fellow. ASCE Fellows have made celebrated contributions and developed creative solutions sthat change lives around the world. It is a prestigious honor held by just 3 percent of ASCE members.

Keith Olson

Keith Olson named 2021 State Star of ND Small Business Development Centers

Categories: Honors

Keith Olson

Keith Olson, Regional Director of the North Dakota Small Business Development Centers (SBDC), has been named the organization’s 2021 State Star. Olson, age 55, has been with the Williston State College SBDC office for the past 19 years. He spreads his time between offices in Williston and Watford City where he helps new and existing […]

bubble and iceberg painting by Todd Hebert

Todd Hebert receives Grand Forks Mayor’s Choice Artist Award; reception is Sept. 2

Categories: Honors

bubble and iceberg painting by Todd Hebert

Bubble with iceberg. Cooler with glacier. Snowman and goalpost. Todd Hebert chooses wintry subjects to grace many of his paintings. That’s perhaps understandable, given that Hebert is a North Dakota native, UND graduate and now associate professor of art & design at the University. And while Hebert’s paintings have been celebrated on both the East […]

Lynette Krenelka

TTaDA earns WOW Award for exemplary work through COVID-19 pandemic

Categories: Honors

Lynette Krenelka

For its efforts throughout the COVID-19 pandemic, the Teaching Transformation and Development Academy (TTaDA) at the University of North Dakota received an emphatic “WOW” on the national stage. The Western Interstate Commission for Higher Education’s Cooperative for Educational Technologies (WCET) recognized UND as one of six WOW Award-winners in 2021. The award, named the WCET […]